
2月10日,中纪委的一纸官宣,把66岁的易炼红从全国人大财经委副主任委员的位子上拉下。
靴子落地,三湘大地沸腾。
老百姓奔走相告,朋友圈刷屏。有人翻出他当年在长沙主政时的旧账,大拆大建、民怨载道。也有人嘀咕:易炼红要是倒了,他那宝贝儿子呢?
果然,两天后风声传来。
2月7日,长沙。易炼红被带走的同时,他那位传说中的公子——易世威,也没能全身而退。
“易衙内”,“湖南官场七公子”之首,终于走进了全国人民的视野。
从挂职干部到“千万奖金”:易衙内的华丽转身
网上搜易世威,干净得像一张白纸。
没有年龄,没有毕业院校,履历寥寥。但江湖上从不缺他的传说。
2011年,易世威还在湖南团省委当主任科员。那会儿他爹易炼红是岳阳市委书记,他也算是个本分的基层干部,跟着领导下乡调研,2012年还去浏阳永安镇挂职一年党委委员。低调、谨慎,看不出啥雄心壮志。 广告 智商120以上是一种什么样的体验?国际标准智商测试 千映智智商测试 查看详情

转折发生在2016年。
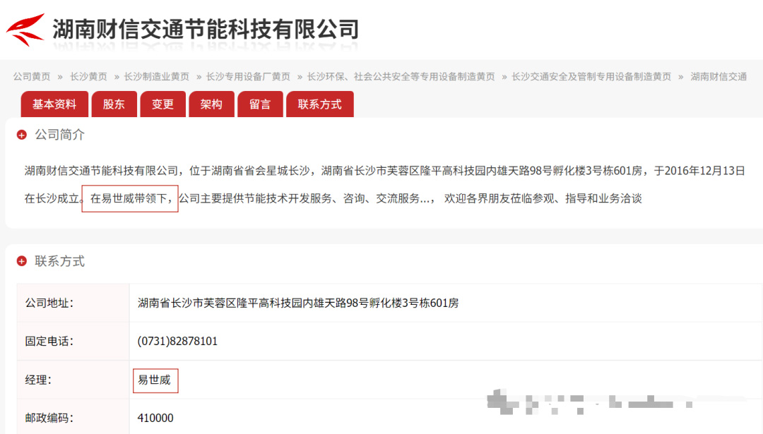
那一年,易炼红升任湖南省委常委、长沙市委书记。当年12月13日,易世威注册了自己的公司——湖南财信交通节能科技有限公司。

这操作本来没什么,官员儿子做商人多了去了。但第二天,神奇的一幕发生了。
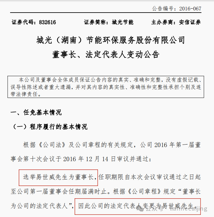
2016年12月14日,易世威摇身一变,成了国有控股企业“城光(湖南)节能环保服务”的董事长、法定代表人。

一私一公,前后脚。前一天还是自家小老板,后一天就执掌国企帅印。
这合法吗?合规吗?流程走得通吗?
答案只有四个字:父爱如山。
那一年,城光节能拿下了湖南省政府的节能改造项目,还有华谊兄弟长沙电影文化城的灯光秀合同,单笔报价1440万。
一年后,2017年7月,易炼红调任沈阳市委书记。同年11月,易世威辞去城光节能董事长职务。
父亲的官位到哪里,儿子的生意就做到哪里。这哪是父子?简直是连体婴。
此后易世威转入幕后,进了湖南省属国有金融企业——多方信源指向湖南财信金控。

他赚钱的手法也升级了:不再亲自下场开公司,而是利用老子的影响力帮公司拿项目,公司再以“绩效奖金”的名义给他发钱。
动辄千万元起步。
千万元是什么概念?一个985毕业生进大厂年薪30万,不吃不喝要攒33年。
而易衙内,只需要父亲的一个电话,或者一次饭局。

父爱“父害”:易炼红的双面人生
易炼红这个人,很分裂。
公开场合,他是学者型官员,湖南师范学院政治系毕业,陕西师大经济学硕士,在省委党校待了17年,著作等身,讲话稿写得花团锦簇。
私下里,经济观察报的报道说他“大肆提拔亲信,放纵家人,排斥同僚,打击异己”。
台上讲清廉,台下搞家族股份制。
他把儿子送进国企,把远房亲戚带到浙江,亲戚后面还跟着一长串商人。这种“家族式跟班”,电视剧也不敢这么演。

易炼红对儿子,那是太爱了,爱到舍不得让儿子受一点委屈,舍不得让儿子像普通人一样从头打拼。
他用权力给儿子铺了一条黄金大道,却没发现这条路的尽头,是悬崖。
2023年6月,中金资本与湖南财信金控联合设立60亿产业基金。那段时间,易世威以“中金资本副总经理”的身份公开活动。中金资本董事长单俊葆,2025年落马。
另一个易公子——易会满的儿子易晨阳,也在这张网里。
两位易公子,一个在中金香港,一个在中金资本。两家父亲,一位曾任证监会主席,一位曾任省委书记。两座“父爱如山”压下来,压出了金融圈最扎心的风景线。

易世威就在上面的照片里
“湖南七公子”:衙内们的江湖
易世威不是一个人在战斗。
他有一个响当当的名号——湖南官场“七公子”之首。
这“七公子”是谁?经济观察报没点名,但民间的账本早就记下了:
易鹏飞之子:郴州“地下组织部长”。永兴县副县长李志珍想升官,捧着100万去找易公子,第二年就当了信访局局长。三年从副处到副厅,这速度,火箭看了都沉默。
李微微之子。2025年李微微被判无期,通报里明明白白写着“对家人失管失教,大搞全家腐”。
戴道晋之子,通报同样点名“搞家族式腐败”。
彭国甫之子,也是“家族式腐败”的老熟人。
还有周本顺之子、杨懿文之子……七公子名单,几乎就是湖南落马高官的家属花名册。

这帮衙内做事,有一个共同特点:不装了。
易世威前脚开私企、后脚当国企董事长,如此裸奔,连吃瓜群众都觉得不可思议。
易鹏飞的儿子更嚣张,直接在郴州开“地下组织部”,明码标价卖官鬻爵。
他们为什么敢这么狂?
因为在他们眼里,父亲就是天。只要天没塌,做什么都有人兜底。
可是,天,终归会塌。
2025年12月,湖南省委主要领导公开提出:“要从严惩处衙内腐败”,要求不断深化专项整治——“领导干部为亲友牟利”。
这话说得很重。
两个月后,易炼红落马,易世威被带走。
“湖南七公子”,正式进入倒计时。

财政厅长坠楼与没解开的网
易世威的故事里,还有一个绕不开的阴影。
2024年9月19日,湖南省财政厅厅长刘文杰,在财政厅家属院坠楼身亡。
同一天,两名犯罪嫌疑人——都是湖南平江人——也坠楼死亡。
警方通报,这是一起入室抢劫案。嫌犯欠下1200万赌债,盯上了刘厅长。三方搏斗中,意外坠楼。
通报特别强调:未发现刘文杰及其家人与两名犯罪嫌疑人在案发前有任何交集,排除了私人恩怨、工作关联等相关猜测。
但很多人不信。
因为刘文杰在湖南财政系统工作了一辈子,2020年8月才离开,2022年12月又回来当厅长。
而易世威在湖南财信金控的那些年,正是湖南省财政厅履行出资人职责的时期。
财信金控是财政厅的亲儿子。易世威在这家“省属国有金融企业”拿千万奖金的时候,刘文杰正在财政厅分管什么、经手什么,外人不得而知。 广告 集学习 工作 生活 娱乐于一体的ai搜索app,而且更新速度超级快 元宝 立即体验
我们要不信谣不传谣。但如果刘厅长的死牵连无辜,人们有必要期待真相。
毕竟,易炼红的案子刚刚开始,“易衙内”的面目也才刚刚显现。
今天,三湘大地上演着“两个湖南”的对决。
一个湖南,是无数默默奉献的基层干部、守法经营的民营企业家、深夜加班的打工人。他们在真实地建设这片土地。
另一个湖南,是“七公子”们。他们依靠父辈的权柄,打着子虚乌有的公司招牌,拿着千万奖金,把公共资源当成私人提款机。
这两个湖南,水火不容。
省委主要领导说要铲除“衙内腐败”,不是官话套话,而是战书。
易炼红倒了,易世威进去了。七公子的另外六位,还能稳坐钓鱼台吗?
大清亡了一百多年, “衙内”这两个字, 早该扔进史书了。 别急,春天已经到了。 有些人的铁窗生涯,
责任编辑:



