被执行人以资产足够偿债,存在超标的查封为由,向泉州丰泽区法院提出执行异议,请求解除对置换担保担保人提供的担保物查封。区法院两次驳回其执行异议。被执行人向泉州市中级法院复议,在泉州中院执行局尚未作出复议裁定之时,其又以“资不抵债”为由向住所地武汉江夏法院申请破产。
2025年10月9日,申请执行人将被执行人申请自己破产的消息告知泉州中院执行局张得意局长后,张局长表示合议庭尚未对案件进行合议,针对这一重大事项,他已向福建省高级人民法院报告,并告知合议庭。

被执行人申请自己破产,已自证资不抵债,其复议称资产足够偿债的前提已不存在,法院当然不能解除置换担保人担保物的查封;但令人意外的是,泉州中院执行局第二天即10月10日,就违法解除置换担保人提供担保物的查封,并将裁定书的落款日期倒签至9月12日前。
泉州中院执行局此举,或将导致最高人民法院作出的两份债权高达7亿元的民事判决成“法律白条”。申请执行人黄先生表示,申请执行两年分文未执行回来,现在却连置换担保物都飞了,这胆子真不是一般的大呀!
泉州中院执行局在明知被执行人已向当地法院申请破产,自证资不抵债的情况下,次日作出倒签日期的违法裁定解封担保物,帮助被执行人全面脱逃查封物、恶意抗拒执行,已构成枉法裁判。


丰泽法院坚持原则两次依法裁判
国庆长假刚过,中央第四巡视组巡察福建的余威尚未散尽,泉州中级人民法院执行局张得意局长就急不可耐地精准掐时,明目张胆倒签裁判文书日期,联手被执行人顺联房地产公司全面脱逃经最高法院判决的近7亿元的债务责任,将申请执行人黄先生玩弄于股掌,其胆之大、心之黑、恶之极,可谓登峰吏史。
黄先生表示,在党中央三番五次部署严惩腐败、建设法治社会的背景下,作为中国公民,大家都有维护中央权威和国家法治权威的基本义务,必须向全社会揭露张得意亵渎中央精神和神圣法律的丑恶嘴脸,希冀在全社会的关注和监督下,让枉法裁判少一些,恶吏少几个,当事人苦难少几许。
关于泉州中院执行局违法解封一案,还得从头说起。
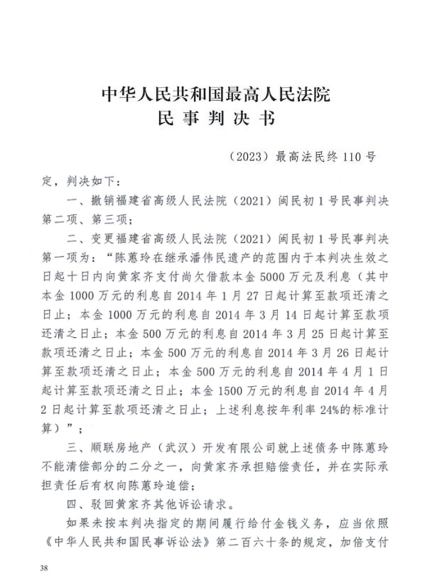
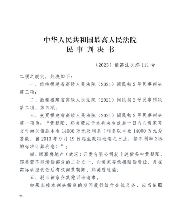
2023年12月,黄先生申请执行的由最高人民法院作出的(2023)最高法民终110号、111号判决,经福建省高级人民法院指定泉州中院执行局执行,泉州中院执行局再将该执行案指定泉州市丰泽区人民法院执行。


依据最高法院7个多亿的生效判决,被执行人顺联房地产(武汉)开发有限公司应向黄先生履行近4亿元债务的清偿责任。但是,上述执行案件自丰泽法院作出执行裁定至今已20个月过去,在已依法查封到被执行人及置换担保人可供执行财产的情况下,仍未有分文执行回款。
在本案执行过程中,丰泽法院依法查封的可供执行的财产主要包括:
(1)在案件审理过程中,顺联公司被保全土地使用权的置换物——盈达(中山)实业有限公司名下位于广东省中山市南朗镇翠亨村长沙埔工业土地及综合楼房地产;(2)顺联公司开发的位于武汉的已竣工但尚未出售的400多套商品房;(3)顺联公司名下的6个商品房预售资金监管账户1.2亿元存款。
然而,法院至今既未处置中山的置换担保担保物,也未就武汉被查封房产的任何一部分拍卖执行,亦未划扣顺联房地产公司银行账户上被冻结的任何款项。
在执行过程中,顺联公司以丰泽法院超标的查封为由,向丰泽法院提出执行异议,违法要求解除担保人置换担保的担保物,担保人连自己都不敢申请,却由被执行人申请。
丰泽法院经审理后认为,经听证,黄家齐与顺联公司均确认,截至听证之日顺联公司就案涉债务应承担的赔偿数额不超过3.5亿元(两案)。诉讼中保全了盈达公司、金寅一号公司及顺联公司的财产,财产价值为4.116亿元。执行中查封了顺联公司的6个银行账户及武汉房产项目的421套房屋。上述查封的财产部分为顺联公司财产,部分为担保顺联公司履行债务的案外人盈达公司、金寅一号公司的财产。顺联公司作为该执行案件的被执行人,应首先执行顺联公司的财产。丰泽法院作出的(2023)闽0503执恢1466号民事裁定冻结的顺联公司财产有421套房屋系以2亿元为限额、6个基本户及保全中冻结的武汉项目8套房屋及江夏花园2套房屋,上述财产保全限额为4.12亿元,而顺联公司因武汉项目将产生未付工程款及税款达8.29亿元。因此,保全的顺联公司财产存在不足以抵偿其工程款、税款等优先债权的风险。同时,执行中查封的顺联公司账户为监管账户,因工程款等合理支出可审批使用,顺联公司也已实际使用该账户,账户冻结金额由1.2亿元已降至5610元(至今已降至1787万元)。冻结的顺联公司武汉项目421套房屋,并未限制其销售。自冻结以来顺联公司销售的20套房屋均配合解除冻结,当前冻结房屋套数为401套。因此,执行中查封顺联公司账户及房屋的行为不存在超标的查封,也未影响顺联公司的正常经营销售,执行行为并无不当,顺联公司的异议不能成立。据此,丰泽法院作出执行裁定,依法驳回了顺联公司的执行异议。
顺联公司不服,向泉州中院执行局申请复议,泉州中院执行局撤销了丰泽法院的执行裁定,指令丰泽法院重新审理。
丰泽法院重新审理后,再次驳回顺联公司的执行异议,顺联公司再次向泉州中院执行局申请复议。

泉州中院执行局炮制“最胆大”违法解封
现在才得知,被执行人顺联公司及其幕后势力反复以“超标的查封”提出执行异议,完全系为斡旋有关领导干部干预司法,帮助其脱逃赔偿责任的借口。作为泉州中院执行局局长的张得意,顺势成为其脱逃赔偿责任的打手。
自2024年11月起,张得意听从被执行人顺联公司幕后势力安排,主张双方协商解决并提出方案。在协商过程中,张得意多次向申请执行人黄先生授意和解数额,但该数额只有被执行人应履行款额的40%左右。
但即便是这样的方案,被执行人顺联公司仍然没有在约定的2024年12月31日前履行协商金额的任何实际行动。原来,这只是被执行人顺联公司与张得意内外勾结放出的烟雾弹而已,目的是继续做局帮助被执行人进一步压低、乃至全面逃脱赔偿责任。
眼看顺联公司根本就没有履行还款责任的诚意,申请执行人黄先生只好依法通过代理律师多次向泉州中院执行局申请强制执行。在多次申请强制执行无果的情况下,黄先生于2025年8月25日向张得意本人寄送《情况反映》投诉件。
张得意在收到投诉后,于2025年8月27日在其办公室约谈黄先生。约谈中张得意当面表态:“中山查封地产和武汉查封房产没有超标的,如果中山查封地产跑了这个案件就无财产可供执行了,这也是我们向上级法院反馈的意见,我已经交待丰泽区法院执行局要划扣被执行人顺联公司账户里的钱。”
当时,张得意还特别强调:“为了本案,我跟丰泽区法院还吵了一架,质问他们怎么还没划扣顺联公司被冻结的款项!”
回顾所有,这些全都是张得意演戏作秀给申请执行人黄先生看的,其真实用意在2025年9月23日中央巡视组刚走,就全面暴露了。
在中央第四巡视组刚刚结束对福建巡视的2025年9月25日,申请执行人黄先生根据张得意的安排,当面向泉州中院执行局合议庭成员报告案件实情。当时,合议庭的回复是:“复议案件还没有合议,要等国庆长假结束,张得意局长来上班时向他报告后再合议”。
案号:(2025)鄂0115破申9号
2025年10月9日,全国企业破产重整案件信息网突然发布顺联公司申请自己破产的消息【】。当天下午18:13时,申请执行人黄先生将刚刚获悉的顺联公司已向武汉市江夏区人民法院申请破产的截图以短信的形式发送给张得意后,又立即打电话向张得意告知详情。

几分钟后,张得意回拨黄先生电话说,他已将顺联公司申请破产这一重大事项向福建高院报告,同时也通知正在审理该执行异议复议案的泉州中院执行局合议庭,表示在10月9日早上他刚上班时合议庭有向他报告此前与黄先生见面的情况,至于复议案件的处理结果,合议庭尚未讨论决定。

黄先生与张得意此次通话的时长约8分钟,通话确认了几个事项:一是泉州中院执行局合议庭尚未对顺联公司执行异议复议案进行合议;二是泉州中院执行局就顺联公司向武汉江夏法院申请破产这一重大事项已向福建高院进行报告;三是泉州中院执行局尚未对顺联公司提出的执行异议复议作出裁判。

鉴于顺联公司已经向武汉江夏法院申请自己破产,那么说明丰泽法院认定其资不抵债就是事实。既然资不抵债,其以“超标的查封”为由向丰泽法院提出的执行异议当然不能成立。皮之不存,毛将焉附?其向泉州中院执行局提出的复议申请自然而然也应当被驳回。
但令人意外且惊讶的是,泉州中院执行局竟然于2025年10月10日下午16:40时,向申请执行人黄先生的代理律师电子送达(2025)闽05执复23号执行裁定书,该裁定书裁定:
一、撤销福建省泉州市丰泽区人民法院(2024)闽0503执异38号执行裁定;
二、解除盈达实业(中山)有限公司名下位于广东省中山市南朗镇翠亨村长沙埔工业工地及综合楼房地产的查封(证号:中府国用[2006]第250669号、中府字第0109003531、0109003535、0109003536号)。

前面已经确认,泉州中院执行局在2025年9月25日明确尚未对本案进行合议,2025年10月9日申请执行人黄先生告知张得意顺联公司已向武汉江夏法院申请破产,张得意还表示已向福建高院报告这一重大事项,怎么仅仅在一天之后他们就作出解除所有财产查封的裁定了呢?这完全不符合常理。
当然,天下无难事,只要敢违法!泉州中院执行局为了规避武汉江夏法院于2025年10月9日受理顺联公司申请破产、隐瞒合议庭在2025年9月25日之前仍未对案件进行过合议的问题,于是便将解除财产查封的执行裁定书之日期,倒签至“2025年9月12日”!
这是发生在张得意身上如坐过山车般的剧情,在被执行人顺联公司申请自己破产的第二天,张得意领导下的执行局合议庭,公然以“倒签落款日期”的方式,违法解除对担保人抵押财产的查封,在短短的两天内联手做局让唯一被查封的抵押物全部金蝉脱壳,把最高法院近7亿元的生效判决玩弄于股掌。
由于顺联公司申请破产,其剩余资产已不足以清偿优先债权和税款;其担保人的抵押物又被泉州中院执行局违法解除查封,申请执行人黄先生将不可能再执行到任何财产。
这样一来,最高法院作出的两份生效判决,在泉州中院执行局的这次枉法裁判之下,也必将难逃成为“法律白条”现实。(来源:今日头条)

责任编辑:李剑



